Setting Up Integration Intelligence
Integration Intelligence enhances monitoring, analysis, and troubleshooting of MuleSoft integrations through AI-powered capabilities.
Before You Begin
Before enabling Integration Intelligence in your Anypoint Platform organization, you must:
-
Have administrative access to an Anypoint Platform organization that isn’t a trial organization and isn’t expired.
-
Have administrative access to a Salesforce organization.
-
Establish a tenant relationship between your Anypoint Platform organization and a trusted Salesforce organization.
The connected Salesforce organization must have Data Cloud and Tableau Next enabled. For more information, see Tableau Next Setup Guide.
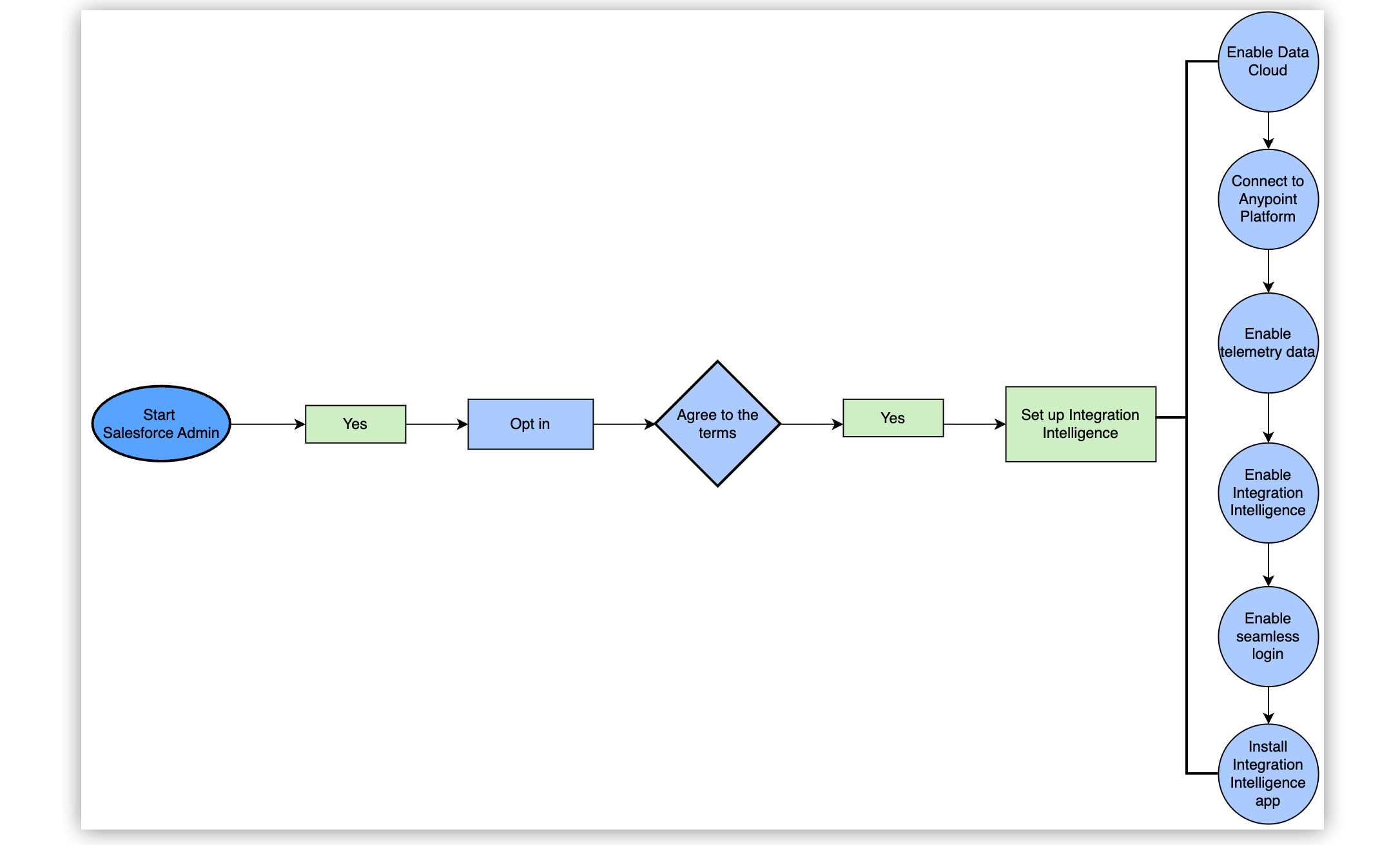
Set Up Integration Intelligence in the Connected Salesforce Organization
After the Anypoint Platform organization administrator establishes a connection between the Anypoint Platform organization and the Salesforce organization, the Salesforce admin sets up Integration Intelligence in the Salesforce organization.
This diagram shows the high-level flow for the Salesforce admin to set up Integration Intelligence in the Salesforce org.
-
Log in to your Salesforce organization.
-
In Salesforce Setup, enter
MuleSoftin the Quick Find box, then select MuleSoft > Integration Intelligence (Beta). -
Read the beta service terms and agreements, and click Got it.
-
On the Integration Intelligence Setup Assistant page, follow the setup steps in order:
-
The Anypoint Platform organization administrator now completes the setup steps to enable Integration Intelligence in Anypoint Platform.
-
After the Anypoint Platform organization administrator completes the setup steps in Anypoint Platform, the Salesforce admin completes the rest of the Integration Intelligence setup in the Salesforce org.
-
Enable Seamless Login for Anypoint Platform users to access Tableau Next dashboards in Salesforce.
-
Set up Data Cloud
Connect your Salesforce organization to Data Cloud. Data Cloud is the storage and processing layer for Integration Intelligence. It ingests MuleSoft telemetry data from your selected business group into a Data Cloud data space.
-
In the Data Cloud section, click Setup.
For information about setting up Data Cloud see Set up and Maintain Data Cloud.
Complete the Connection with Anypoint Platform
Complete the connection between your Salesforce organization and Anypoint Platform so Salesforce can ingest MuleSoft telemetry data from your selected business group into Data Cloud.
-
In Connect with Anypoint Platform, click Setup.
-
On the MuleSoft Anypoint Platform Setup page, click Complete Connection.
-
Enter the Anypoint Platform organization key in Anypoint Platform Organization ID, and then click Connect.
The format for the Anypoint Platform organization key is
cloud/env/org-id.If you don’t have the Anypoint Platform organization key, contact the Anypoint Platform organization administrator.
You return to the MuleSoft Anypoint Platform Setup page. The page shows the connected Anypoint Platform organization details.
Enable Telemetry Data
Enable telemetry data so logs and metrics from your Mule apps and APIs are streamed into the selected Data Cloud data space.
-
Before enabling telemetry data, you must enable the Data Cloud Connectors feature:
-
In Salesforce Setup, enter
Feature Managerin the Quick Find box, then select Data Cloud > Connectors (Beta). -
Select Enable.
-
-
In the Quick Find box, enter
MuleSoft, then select MuleSoft > Integration Intelligence (Beta). -
In Enable telemetry data ingestion in Data Cloud, click Setup.
-
In MuleSoft Observability, switch Telemetry Data Ingestion to Active.
-
Return to the Integration Intelligence Setup Assistant page.
Enable Seamless Login for Anypoint Platform Users
The Salesforce admin enables seamless login for Anypoint Platform users to access Tableau Next dashboards in Salesforce without needing to create new credentials or perform additional login steps.
-
Log in to your Salesforce organization.
-
In Salesforce Setup, enter
MuleSoftin the Quick Find box, then select MuleSoft > Anypoint Platform Setup. -
Switch the Enable Seamless Login from Anypoint Platform option to Enabled.
This option is available after the Anypoint Platform organization administrator completes all of their setup steps. If you don’t see the option, contact your Anypoint Platform organization administrator.
Install Integration Intelligence
The Salesforce admin installs Integration Intelligence in the Salesforce org.
| This step is available only after the Anypoint organization administrator completes all the Anypoint Platform setup steps. |
-
In Salesforce Setup, enter
MuleSoftin the Quick Find box, then select MuleSoft > Integration Intelligence (Beta). -
In Install Integration Intelligence, click Setup.
-
In Data Space, select the data space to use for Integration Intelligence.
This is the data space where your observability data will be stored and processed and must match the data space where telemetry data is ingested.
-
Click Next.
-
In App Details, enter a name and description for the Integration Intelligence app, then click Install.
The name of the app is shown on a tab in the Integration Intelligence Setup page.
Enable Integration Intelligence in Anypoint Platform
An Anypoint Platform organization administrator must enable the Integration Intelligence feature in Anypoint Platform. Before these steps can be completed, the Salesforce org admin must first opt in to Integration Intelligence in the Salesforce org.
-
Sign in to Anypoint Platform using an account that has the Organization Administrator permission.
-
Select Access Management from the
menu.
-
Select Salesforce.
-
Enable You can’t bring telemetry data into Salesforce Data Cloud (Beta).
-
Opt in to ingest telemetry data by selecting I understand and agree to join the Beta program.
-
In Business Group, select one business group whose telemetry data will be brought to Data Cloud.
The business group you select for data ingestion can’t be changed after you save the settings. -
Select Save Settings.
Any subsequent changes made to Integration Intelligence in Access Management are automatically shared with the connected Salesforce organization. For example, turning off the Integration Intelligence feature in Anypoint Platform disables:
-
Trust with the connected Salesforce organization. Turning it back on restores trust and enables data ingestion for the selected business group.
-
Seamless login for Anypoint Platform users to access Tableau Next dashboards in Salesforce. Turning it back on restores seamless login.



