Flex Gateway新着情報
Governance新着情報
Monitoring API Managerポリシー名 |
メッセージログ |
概要 |
受信した要求からの情報、バックエンドからの応答、または同じ API エンドポイントに適用されている他のポリシーからの情報を使用してカスタムメッセージを記録する |
カテゴリ |
トラブルシューティング |
使用可能な最小 Mule バージョン |
v3.8.0 |
返される状況コード |
このポリシーの戻りコードは存在しません |
メッセージログポリシーは、受信した要求からの情報、バックエンドからの応答、または同じ API エンドポイントに適用されている他のポリシーからの情報を使用してカスタムメッセージを記録します。
Mule ゲートウェイの場合、このポリシーは Apache log4j と Apache log4j2 のどちらでも機能します。
UI を使用してメッセージログポリシーを API に適用する場合は、以下のパラメーターを設定できます。
| パラメーター | 説明 | 必須? |
|---|---|---|
Message (メッセージ) |
ログに記録するメッセージを抽出する DataWeave 式。 Mule 4 ゲートウェイに関する注意: ペイロードがメッセージログの一部として使用される場合は、リスナーを反復不可能に設定しないでください。 |
必須 |
Conditional (条件付き) |
メッセージをログに記録するかどうかを指定する DataWeave ブール式。 |
省略可能 |
Category (カテゴリ) |
ログが実行されたパッケージとクラスを示すログメッセージのプレフィックス。 |
省略可能 |
Level (レベル) |
記録するメッセージのレベル (INFO (情報)、WARN (警告)、ERROR (エラー)、DEBUG (デバッグ)) を定義します。 |
必須 |
Before Calling API (API のコール前) |
このポリシーが適用される順序を考慮して、API エンドポイントがコールされる前にメッセージを記録するようにログポリシーを設定します。 |
省略可能 |
After Calling API (API のコール後) |
このポリシーが適用される順序を考慮して、API エンドポイントがコールされた後にメッセージを記録するようにログポリシーを設定します。 |
省略可能 |
メッセージログポリシーの使用方法をよく理解できるように、Les Vetments という架空の洋品小売業者を考えてみましょう。E コマースポータルを正常に運営するため、Les Vetments は Web サイト上で実行された要求の状況コードを監査する必要があります。
たとえば、顧客が商品を購入または返品したり、会社がカタログの商品を追加または削除したりした場合には、トランザクションを記録する必要があります。Les Vetments の IT マネージャーは、会社の API にメッセージログポリシーを適用して、コードを変更することなくあらゆるデータやトランザクションの変更を記録して表示できるようにします。
受信および送信 HTTP メッセージの属性を記録するため、Les Vetments では、次の UI 設定でメッセージログポリシーを API に適用します。
Message (メッセージ): #[属性]
ペイロード中の属性を記録する必要があります。
Conditional (条件): 空白
Les Vetments ではすべての属性を必要とするため、メッセージを絞り込むための Mule 式は指定しません。
Category (カテゴリ): 空白
ログ文ではプレフィックスは不要です。
Level (レベル): Info (情報)
すべての種別のメッセージを記録します。Info (情報) ログレベルには、Warn (警告)、Error (エラー)、Debug (デバッグ) ログメッセージも含まれます。
Before Calling API (API のコール前): オン
API のコール前に発生したすべてのトランザクションが記録されます。
After Calling API (API のコール後): オン
API のコール後に発生したすべてのトランザクションが記録されます。
この設定後は、顧客が Les Vetments のカタログにアクセスしたり、カートの商品を追加または削除したり、Les Vetments のカタログの商品が追加または削除されたりするたびに、ログが生成されます。
**********************************************************************
* Policy: message-logging-1351146-proxy *
* OS encoding: UTF-8, Mule encoding: UTF-8 *
* *
**********************************************************************
21:56:50.147 11/30/2020 Worker-0 [MuleRuntime].uber.06: [message-logging-771181-proxy].771181-message-logging.CPU_LITE @71625864 INFO
event:184152a0-3370-11eb-b732-0a8c1820c088 org.mule.extension.http.api.HttpRequestAttributes
{
Request path=/proxy/1
Raw request path=/proxy/1
Method=GET
Listener path=/proxy/*
Local Address=/172.25.159.101:8081
Query String=
Relative Path=/proxy/1
Masked Request Path=/1
Remote Address=/18.191.37.179:21836
Request Uri=/proxy/1
Raw request Uri=/proxy/1
Scheme=http
Version=HTTP/1.1
Headers=[
host=logging-policy.us-e2.cloudhub.io
x-real-ip=204.14.236.154
accept=*/*
user-agent=curl/7.54.0
x-forwarded-for=204.14.236.154
x-forwarded-port=80
x-forwarded-proto=http
x-sigsci-agentresponse=200
x-sigsci-mac=7caf3820a5c07d06ef827f1565678167
]
Query Parameters=[]
URI Parameters=[]
}
21:56:50.254 11/30/2020 Worker-0 [MuleRuntime].uber.07: [logging-policy].proxy.CPU_LITE @f0ce617 INFO
event:184152a0-3370-11eb-b732-0a8c1820c088 org.mule.extension.http.api.HttpResponseAttributes
{
Status Code=200
Reason Phrase=OK
Headers=[
date=Tue, 01 Dec 2020 00:56:50 GMT
content-type=application/json; charset=utf-8
set-cookie=__cfduid=d8afa23a4627ebef39cbc54fea223cb231606784210; expires=Thu, 31-Dec-20 00:56:50 GMT; path=/; domain=.typicode.com; HttpOnly; SameSite=Lax
x-powered-by=Express
x-ratelimit-limit=1000
x-ratelimit-remaining=999
x-ratelimit-reset=1606784265
vary=Origin, Accept-Encoding
access-control-allow-credentials=true
cache-control=max-age=43200
pragma=no-cache
expires=-1
x-content-type-options=nosniff
etag=W/"53-hfEnumeNh6YirfjyjaujcOPPT+s"
via=1.1 vegur
cf-cache-status=MISS
accept-ranges=bytes
cf-request-id=06bd666d0a0000386b7a1fc000000001
expect-ct=max-age=604800, report-uri="https://report-uri.cloudflare.com/cdn-cgi/beacon/expect-ct"
report-to={"endpoints":[{"url":"https:\/\/a.nel.cloudflare.com\/report?s=qUAIXoQ7qqqvFzjcwGrmK2r2PcSfDZ75jFJd0Gi0BLBUMHAcnC9wJ9I%2FEHJtk%2Bra%2FXWqkA%2F5%2FlzoWoC6YS2Lew%2BqKgjhaphHqx5WrZ0CKHMalhcM9it%2Fks0qzQGwbsRzQg%3D%3D"}],"group":"cf-nel","max_age":604800}
nel={"report_to":"cf-nel","max_age":604800}
cf-ray=5fa8d9c1a8c6386b-IAD
]
}
12:18:31.770 11/18/2020 Worker-0 agw-policy-set-deployment.01 INFO
Applied policy message-logging-1351146 version 1.0.0 to API testLoggingNew-v1-v1:16481163 (16481163) in application messagelog
ヘッダーを記録するため、Les Vetments では [Message (メッセージ)] 項目で次のコードスニペットを使用します。
#[attributes.headers]
イベントや実行したアクションに基づいてログメッセージをカスタマイズするため、Les Vetments では [Message (メッセージ)] 項目で次のコードスニペットを使用します。
#['User ' authentication.clientId ' performed action ' attributes.method ' on ' attributes.requestPath ' with Payload: ' ++ payload]
次のフローはログポリシーの例を示します。
<?xml version="1.0" encoding="UTF-8"?>
<mule xmlns:xsi="http://www.w3.org/2001/XMLSchema-instance"
xmlns="http://www.mulesoft.org/schema/mule/core"
xmlns:http-policy="http://www.mulesoft.org/schema/mule/http-policy"
xsi:schemaLocation="http://www.mulesoft.org/schema/mule/core
http://www.mulesoft.org/schema/mule/core/current/mule.xsd
http://www.mulesoft.org/schema/mule/http-policy
http://www.mulesoft.org/schema/mule/http-policy/current/mule-http-policy.xsd">
<http-policy:proxy name="102280-message-logging">
<http-policy:source>
<try>
<try>
<logger level="INFO" message="#[payload]"
category="org.mule.runtime.logging.policy-102280"/>
<error-handler>
<on-error-continue>
<logger level="DEBUG" message="Before calling API turned into an error"
category="org.mule.runtime.logging.policy-102280"/>
</on-error-continue>
</error-handler>
</try>
<http-policy:execute-next/>
<error-handler>
<on-error-propagate logException="false">
</on-error-propagate>
</error-handler>
</try>
</http-policy:source>
</http-policy:proxy>
</mule>
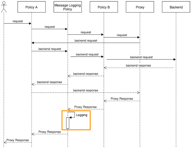
ポリシーのログ記録は次の順序で実行されます。
要求が API に送信されます。
次の条件を満たす場合は、メッセージがログに記録されます。
ポリシーに定義されているログのレベルとカテゴリが、設定ファイルに定義されたロガーに含まれている。
ポリシーの [Conditional (条件付き)] 項目が設定されていないか、または設定されている条件が満たされた。
API 応答が返されます。メッセージログポリシーは、ポリシーやフローの実行に干渉しません。
メッセージがアプリケーションログに表示されます。
メッセージログの形式は次のとおりです。
Flex:
<date> [flex-gateway-envoy][<level>] wasm log <policy-name>.default.<api-name>.default.svc main: [req: <request uuid>] [accessLog] <message>
policy-name: ポリシーバインドの名前を表示します。
api-name: API インスタンスの名前を表示します。
request uuid: メッセージをトリガーした要求の一意の識別子を表示します。
Mule:
<date> <thread name> <level> <category>: <message>
date は、メッセージログの日付とタイムスタンプです。
thread name は、メッセージが表示されるイベントスレッドの名前です。
level は、INFO (情報)、WARN (警告)、ERROR (エラー)、DEBUG (デバッグ) などのログレベルまたはメッセージタイプです。
category は、通常はログが発生したパッケージとクラスを示します。デフォルト値は org.mule.runtime.logging.policy-<policy id> です。
message: 記録するメッセージを表示します (例: the payload)。
2018-01-25 18:57:29,907 [WrapperListener_start_runner] INFO org.mule: the payload
2022-05-04T14:50:43.035570800Z [flex-gateway-envoy][debug] wasm log ingress-http-auth.default.ingress-http.default.svc main: [req: 61c7fdcb-8d22-4cb1-852b-0d5073f23950] [accessLog] the payload